水产养殖病害防控技术是保障水产业健康可持续发展的关键环节,涉及病原监测、环境调控、免疫预防、科学用药及生态养殖等多个维度,需构建“预防为主、防治结合”的综合防控体系,以下从技术要点、实践应用及管理措施等方面展开详细阐述。

在病原监测与早期诊断方面,定期开展养殖水体、生物体的病原检测是基础,可通过PCR、基因测序等分子生物学技术检测病毒、细菌及寄生虫,结合显微镜观察、病原分离培养等方法,实现病害的早期预警,对虾养殖中需重点检测白斑综合征病毒(WSSV)、急性肝胰腺坏死菌(AHPND)等,一旦发现阳性样本,立即隔离病体并消毒养殖环境,建立养殖生物健康档案,记录生长指标、发病历史及用药情况,为精准防控提供数据支撑。
环境调控是病害防控的核心,通过优化水质参数可降低生物应激反应,需监测水温(保持在适宜范围,如鱼类养殖多为20-28℃)、溶解氧(≥5mg/L)、pH值(7.0-8.5)、氨氮(≤0.5mg/L)及亚硝酸盐(≤0.1mg/L)等关键指标,采用增氧机、水质改良剂(如益生菌、沸石粉)等工具维持水体生态平衡,在高温季节,通过换水结合微生物制剂调节水体微生物群落,抑制有害藻类(如蓝藻)繁殖;冬季则需保温防冻,避免温差过大导致免疫力下降,合理设置养殖密度,避免过度拥挤引发交叉感染,如每亩池塘草鱼养殖密度控制在800-1000尾为宜。
免疫预防技术是减少化学药物依赖的重要手段,可通过疫苗注射、浸泡或口服等方式增强养殖生物的抗病力,如针对草鱼出血病、鲟类细菌性败血症等已有成熟疫苗应用,在饲料中添加免疫增强剂(如多糖、益生菌、维生素C),可提高机体溶菌酶活性及吞噬细胞功能,增强非特异性免疫,在饲料中添加0.1%-0.2%的酵母β-葡聚糖,连续投喂14天,能显著增强对虾的抗病毒能力。
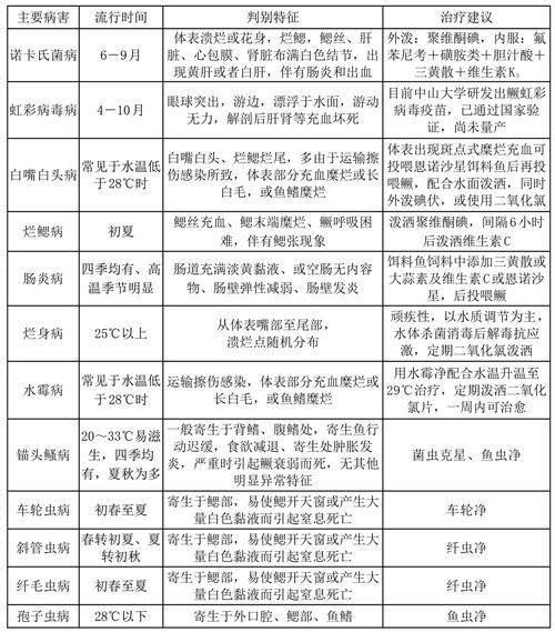
科学用药需遵循“对症下药、剂量精准、休药期合规”原则,常见病害及对应药物如下表所示:

| 病害类型 | 常见病原 | 推荐药物 | 用法与注意事项 |
|---|---|---|---|
| 细菌性烂鳃病 | 柱状屈挠杆菌 | 含氯消毒剂(如漂白粉)+恩诺沙星 | 全池泼洒消毒,同时药饵投喂3-5天 |
| 寄生虫病(锚头蚤) | 锚头蚤 | 高锰酸钾溶液(0.5mg/L) | 浸浴30分钟,间隔7天重复1次 |
| 水霉病 | 水霉菌 | 食盐+小苏打合剂(1:1比例) | 全池泼洒,浓度0.3%-0.4%,连续3天 |
需注意,抗生素类药物应避免长期使用,防止耐药性产生;中草药(如大黄、黄芩)因低毒低残留,可作为绿色防控选择。
生态养殖模式的应用可从根本上减少病害发生,推广“鱼菜共生”“虾贝混养”等综合养殖系统,利用水生植物吸收氮磷、滤食性生物净化水质,构建良性循环,引进抗病品种(如“中科三号”异育银鲫),通过遗传选育提升养殖生物自身免疫力。
在管理措施上,需严格执行生物安全规范:养殖前彻底清塘消毒(生石灰用量100-150kg/亩),进水时设置60目以上过滤网,工具定期消毒;病死生物无害化处理(深埋或焚烧),避免病原扩散;养殖人员操作前后消毒,防止交叉感染。
相关问答FAQs

Q1: 如何判断水产养殖动物是否患病?
A: 可通过观察行为、体表及摄食情况初步判断:如离群独游、反应迟缓、体表充血或有寄生虫、鳃丝腐烂、食欲骤减等,结合实验室检测(如血常规、病原分离)可确诊,对虾出现红体、肝胰腺萎缩,需警惕WSSV感染。
Q2: 水产养殖中禁止使用的药物有哪些?
A: 禁止使用孔雀石绿、氯霉素、硝基呋喃类等违禁药物,以及未经批准的抗生素、激素类物质,这些药物残留危害食品安全,且易破坏水体生态,应选择农业农村部批准的渔药,并严格遵守休药期规定(如恩诺沙星休药期≥500度日)。
